
Spencer’s Portfolio
From one can to a living ocean

NOV 2024 - FEB 2025
This project aims to develop a smart recycling app that promotes sustainable habits through guidance, real-time tracking, and rewards to make recycling more efficient and accessible for communities.

Environmental Problem
Improper recyclingleads to water pollution
Industry Problem
Improper recycling leadsto waste of resources
User Problem
Lack of recycling motivation
In 2021, the United States sold approximately 107 billion aluminum beverage cans. About 55% of them were not recycled, resulting in waste valued at over one billion U.S. dollars.Through further research, we discovered that these wasted aluminum cans are surprisingly valuable, but most people are unaware of this. At the same time, the existing system fails to make this value visible or meaningful to users.
Field Research
The surey collected total of 137 responses, with age ranges 17 - 61. Providing a solid data set for analyzing user domographics and behaviors related to their recycling experiences

More than 65% of people think that we are not handling recyclable items such as cans well.More than 47% of people think that we should have a better solutionMore than 80% waste happens when people are working ( home / school / work )
Interview
We conducted interviews with 27 participants and recorded their answers.

User Journey Map
Through an analysis of the user journey map, we identified opportunities for improving the overall user experience.

Insights for Improvement
Through group discussions, we identified two key directions. The first is to motivate users and encourage behavioral change. The second is to work with government systems to streamline recycling processes and improve overall efficiency.
Lack of Motivation form user
People lack motivation to recycle—real-time feedback or small rewards can boost engagement.
No dedicated storage device
There’s no efficient device from public for compressing and storing cans, making recycling harder to manage.
How do we motivate user?
In order to explore effective ways to motivate users and make the experience more accessible, we chose to begin with an app-based solution. We analyzed existing products that are designed to encourage user engagement and behavior change.

Field Research
Aluminum cans must be sorted before processing, then compressed to cut volume by up to 90% for transport. In the U.S., over 105,800 cans are recycled every minute, but up to 35% face contamination from poor sorting, leading to waste. Smart sorting at the source is key to reducing labor, improving quality, and boosting efficiency.


Takeout
Water pollutions during the process
Washing
Wastewater from cleaning cans before recycling can cause pollution if not properly treated.
Processing
Improper handling of waste liquids or emissions during smelting or recycling may contaminate water.
Disposal
Unregulated disposal of recycling byproducts, such as polluted wastewater, can lead to water pollution.
Why the CRV system is high Cost Low Income for both Parties
The CRV system charges 5 cents for containers under 24 ounces and 10 cents for larger ones, but creates high costs and low returns: consumers face upfront deposits and inconvenient refunds, while recycling centers struggle with rising costs and unstable markets. This imbalance calls for fairer, more sustainable solutions.

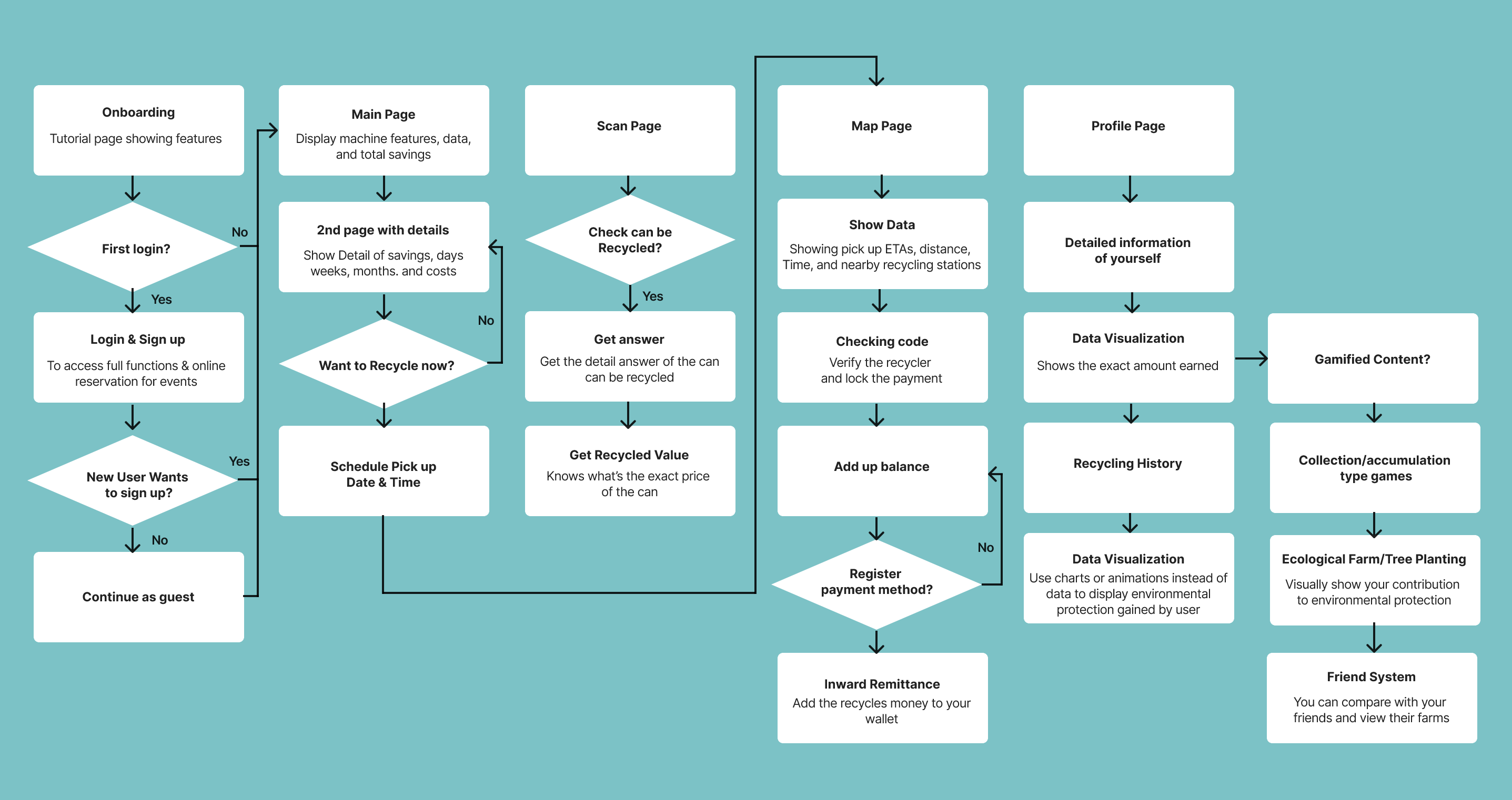
Key App Features
Users can monitor compressed cans, schedule pickups, and track some environmental contributions like carbon footprint reduction.
Physical Hardware
A compact trash bin with built-in can compression, optimized for small spaces, storing up to 300+ compressed cans efficiently.
Integration with App
The app tracks recycling progress, schedules on-demand pickups, and rewards users for their efforts.

Since recycling cans plays a crucial role in protecting our oceans, We want to create a virtual aquarium that grows and evolves based on your contributions, visually showcasing the positive impact of your recycling efforts over time.

Initial Mind Map

Initial Mind Map
Initial wireframes
The initial app focused on the can crusher’s core functions—efficiency, tracking, and sustainability—providing users with recycling impact data, usage stats, and maintenance alerts. Testing revealed the need for a more engaging approach, inspiring the development of an entertainment-focused second version.
Initial product sketch
Users need an easier way to recycle, and facilities process pre-compressed cans 40% more efficiently. This machine simplifies recycling and improves the process.
What if the canpressor is full?
If the CANPRESSOR is full, users can schedule a pickup through the app, arranging for an autonomous vehicle—potentially in partnership with services like Zoox or Waymo—to collect the recycled cans.

We transformed the wireframe from a functional recycling tracker into an immersive sea environment-raising experience, evolving from a minimalistic interface to a vibrant, dynamic underwater world that visually rewards user engagement.
Analysising User needs
Analysising User needs
Enhancing motivation with gamification content
Usability Test
We designed another versions of the can crusher wireframe: one focusing on the product itself and the other incorporating a more engaging, environmental-raising mode for entertainment. Then we have started user testing with classmates to gather feedback on both approaches.

Wireframe Variations 2
The second version emphasizes entertainment, encouraging regular engagement beyond recycling. By integrating a fish-raising game, users earn virtual rewards for recycling, fostering achievement and long-term participation. This gamified approach boosts retention and promotes consistent recycling habits.

Local fish graphics
The aquarium showcases diverse local (Bay Area) marine life, connecting users to the local ecosystem.Each fish serves as a collectible reward unlocked with the recycling points, which can motivate users to engage and contribute consistently.

Finalized environment design

Environmental enhancement
Various environmental enhancements, such as coral growth, schools of fish, and shifting water textures, respond to users' recycling efforts, reinforcing their impact on the ecosystem. These changes make the overall visuals more captivating and encourage deeper emotional engagement with the app.
User Task & A/B Test
We conducted an A/B test because we observed that user retention was relatively low; many users became tired of the experience after a period of use. To address this, we explored a new approach inspired by games like Animal Crossing, which maintain long-term engagement through seasonal events and randomized content. Our goal was to introduce a similar sense of anticipation and freshness, encouraging users to return regularly instead of losing interest over time.
A: Control
Users earned points by cleaning the environment and exchanged them for virtual marine creatures. User testing showed that engagement declined over time as the novelty wore off.
B: Variant
Introduced a seasonal system where marine creatures appear randomly across different seasons, increasing anticipation and exploration.
Outcome
Compared to the control, the variant increased user retention by 35%+, significantly improving long-term engagement.
Enhancing motivation with gamification content
Usability Test
We designed another versions of the can crusher wireframe: one focusing on the product itself and the other incorporating a more engaging, environmental-raising mode for entertainment. Then we have started user testing with classmates to gather feedback on both approaches.
Device sketch outcome
Our Canpressor is designed to fit seamlessly into small rooms, with dimensions of 6 feet by 23.2 inches by 27 inches. Despite its narrow body, it can store up to 480 compressed cans (2 layers of 8 cans stacked 30 cans high) in the kitchen, living room, or any other space where the user enjoys a refreshing drink.

Design Style
The choice of green as the theme color is intentional, as it embodies the essence of environmental friendliness, cleanliness, and freshness. Green is universally associated with nature and sustainability, reinforcing the app's focus on promoting eco-friendly practices. Additionally, the clean and refreshing feel of green creates a welcoming and calming user experience, aligning with the app's goal to inspire positive recycling habits in a simple and approachable way.

Enhancing motivation with gamification content
Usability Test
We designed another versions of the can crusher wireframe: one focusing on the product itself and the other incorporating a more engaging, environmental-raising mode for entertainment. Then we have started user testing with classmates to gather feedback on both approaches.
Device sketch outcome
Our Canpressor is designed to fit seamlessly into small rooms, with dimensions of 6 feet by 23.2 inches by 27 inches. Despite its narrow body, it can store up to 480 compressed cans (2 layers of 8 cans stacked 30 cans high) in the kitchen, living room, or any other space where the user enjoys a refreshing drink.


Spencer’s Portfolio
From one can to a living ocean
UX Design
UX Research
UX Iteration

NOV 2024-
FEB 2025
Spencer Qiao (Design Lead)
Jasper Zhang ( Industial designer )
Antonio Jackson ( UI/UX designer )
Antonio Harding (UI Designer)
This project aims to develop a smart recycling app that promotes sustainable habits through guidance, real-time tracking, and rewards to make recycling more efficient and accessible for communities.

Environmental Problem
Improper recyclingleads to water pollution
Industry Problem
Improper recycling leadsto waste of resources
User Problem
Lack of recycling motivation
In 2021, the United States sold approximately 107 billion aluminum beverage cans. About 55% of them were not recycled, resulting in waste valued at over one billion U.S. dollars.Through further research, we discovered that these wasted aluminum cans are surprisingly valuable, but most people are unaware of this. At the same time, the existing system fails to make this value visible or meaningful to users.
Field Research
The surey collected total of 137 responses, with age ranges 17 - 61. Providing a solid data set for analyzing user domographics and behaviors related to their recycling experiences

More than 65% of people think that we are not handling recyclable items such as cans well.More than 47% of people think that we should have a better solutionMore than 80% waste happens when people are working ( home / school / work )
Interview
We conducted interviews with 27 participants and recorded their answers.

User Journey Map
Through an analysis of the user journey map, we identified opportunities for improving the overall user experience.

Insights for Improvement
Through group discussions, we identified two key directions. The first is to motivate users and encourage behavioral change. The second is to work with government systems to streamline recycling processes and improve overall efficiency.
Lack of Motivation form user
People lack motivation to recycle—real-time feedback or small rewards can boost engagement.
No dedicated storage device
There’s no efficient device from public for compressing and storing cans, making recycling harder to manage.
How do we motivate user?
In order to explore effective ways to motivate users and make the experience more accessible, we chose to begin with an app-based solution. We analyzed existing products that are designed to encourage user engagement and behavior change.

Field Research
Aluminum cans must be sorted before processing, then compressed to cut volume by up to 90% for transport. In the U.S., over 105,800 cans are recycled every minute, but up to 35% face contamination from poor sorting, leading to waste. Smart sorting at the source is key to reducing labor, improving quality, and boosting efficiency.


Takeout
Water pollutions during the process
Washing
Wastewater from cleaning cans before recycling can cause pollution if not properly treated.
Processing
Improper handling of waste liquids or emissions during smelting or recycling may contaminate water.
Disposal
Unregulated disposal of recycling byproducts, such as polluted wastewater, can lead to water pollution.
Why the CRV system is high Cost Low Income for both Parties
The CRV system charges 5 cents for containers under 24 ounces and 10 cents for larger ones, but creates high costs and low returns: consumers face upfront deposits and inconvenient refunds, while recycling centers struggle with rising costs and unstable markets. This imbalance calls for fairer, more sustainable solutions.

Key App Features
Users can monitor compressed cans, schedule pickups, and track some environmental contributions like carbon footprint reduction.
Physical Hardware
A compact trash bin with built-in can compression, optimized for small spaces, storing up to 300+ compressed cans efficiently.
Integration with App
The app tracks recycling progress, schedules on-demand pickups, and rewards users for their efforts.

Since recycling cans plays a crucial role in protecting our oceans, We want to create a virtual aquarium that grows and evolves based on your contributions, visually showcasing the positive impact of your recycling efforts over time.

Initial Mind Map

Initial Mind Map
Initial wireframes
The initial app focused on the can crusher’s core functions—efficiency, tracking, and sustainability—providing users with recycling impact data, usage stats, and maintenance alerts. Testing revealed the need for a more engaging approach, inspiring the development of an entertainment-focused second version.

Initial product sketch
Users need an easier way to recycle, and facilities process pre-compressed cans 40% more efficiently. This machine simplifies recycling and improves the process.

What if the canpressor is full?
If the CANPRESSOR is full, users can schedule a pickup through the app, arranging for an autonomous vehicle—potentially in partnership with services like Zoox or Waymo—to collect the recycled cans.


We transformed the wireframe from a functional recycling tracker into an immersive sea environment-raising experience, evolving from a minimalistic interface to a vibrant, dynamic underwater world that visually rewards user engagement.
Enhancing motivation with gamification content
Usability Test
We designed another versions of the can crusher wireframe: one focusing on the product itself and the other incorporating a more engaging, environmental-raising mode for entertainment. Then we have started user testing with classmates to gather feedback on both approaches.


Wireframe Variations 2
The second version emphasizes entertainment, encouraging regular engagement beyond recycling. By integrating a fish-raising game, users earn virtual rewards for recycling, fostering achievement and long-term participation. This gamified approach boosts retention and promotes consistent recycling habits.


Local fish graphics
The aquarium showcases diverse local (Bay Area) marine life, connecting users to the local ecosystem.Each fish serves as a collectible reward unlocked with the recycling points, which can motivate users to engage and contribute consistently.


Finalized environment design

Environmental enhancement
Various environmental enhancements, such as coral growth, schools of fish, and shifting water textures, respond to users' recycling efforts, reinforcing their impact on the ecosystem. These changes make the overall visuals more captivating and encourage deeper emotional engagement with the app.

User Task & A/B Test
We conducted an A/B test because we observed that user retention was relatively low; many users became tired of the experience after a period of use. To address this, we explored a new approach inspired by games like Animal Crossing, which maintain long-term engagement through seasonal events and randomized content. Our goal was to introduce a similar sense of anticipation and freshness, encouraging users to return regularly instead of losing interest over time.
A: Control
Users earned points by cleaning the environment and exchanged them for virtual marine creatures. User testing showed that engagement declined over time as the novelty wore off.
B: Variant
Introduced a seasonal system where marine creatures appear randomly across different seasons, increasing anticipation and exploration.
Outcome
Compared to the control, the variant increased user retention by 35%+, significantly improving long-term engagement.
Enhancing motivation with gamification content
Usability Test
We designed another versions of the can crusher wireframe: one focusing on the product itself and the other incorporating a more engaging, environmental-raising mode for entertainment. Then we have started user testing with classmates to gather feedback on both approaches.

Device sketch outcome
Our Canpressor is designed to fit seamlessly into small rooms, with dimensions of 6 feet by 23.2 inches by 27 inches. Despite its narrow body, it can store up to 480 compressed cans (2 layers of 8 cans stacked 30 cans high) in the kitchen, living room, or any other space where the user enjoys a refreshing drink.


Design Style
The choice of green as the theme color is intentional, as it embodies the essence of environmental friendliness, cleanliness, and freshness. Green is universally associated with nature and sustainability, reinforcing the app's focus on promoting eco-friendly practices. Additionally, the clean and refreshing feel of green creates a welcoming and calming user experience, aligning with the app's goal to inspire positive recycling habits in a simple and approachable way.

Enhancing motivation with gamification content
Usability Test
We designed another versions of the can crusher wireframe: one focusing on the product itself and the other incorporating a more engaging, environmental-raising mode for entertainment. Then we have started user testing with classmates to gather feedback on both approaches.

Device sketch outcome
Our Canpressor is designed to fit seamlessly into small rooms, with dimensions of 6 feet by 23.2 inches by 27 inches. Despite its narrow body, it can store up to 480 compressed cans (2 layers of 8 cans stacked 30 cans high) in the kitchen, living room, or any other space where the user enjoys a refreshing drink.

High-fidelity Prototypes

Physical Solution
Based on my previous research, a small portion of homeless individuals do not have access to mobile phones. To ensure they can still access important resources, I designed physical brochures and posters that provide essential information in an accessible and easy-to-understand format. These materials help bridge the gap and connect them with available services and opportunities.

